财政部 税务总局 科技部关于进一步提高科技型中小企业研发费用税前加计扣除比例的公告
财政部 税务总局 科技部公告2022年第16号 2022-3-23
为进一步支持科技创新,鼓励科技型中小企业加大研发投入,现就提高科技型中小企业研究开发费用(以下简称研发费用)税前加计扣除比例有关问题公告如下:
一、科技型中小企业开展研发活动中实际发生的研发费用,未形成无形资产计入当期损益的,在按规定据实扣除的基础上,自2022年1月1日起,再按照实际发生额的100%在税前加计扣除;形成无形资产的,自2022年1月1日起,按照无形资产成本的200%在税前摊销。
二、科技型中小企业条件和管理办法按照《科技部 财政部 国家税务总局关于印发<科技型中小企业评价办法>的通知》(国科发政〔2017〕115号)执行。
三、科技型中小企业享受研发费用税前加计扣除政策的其他政策口径和管理要求,按照《财政部 国家税务总局 科技部关于完善研究开发费用税前加计扣除政策的通知》(财税〔2015〕119号)、《财政部 税务总局 科技部关于企业委托境外研究开发费用税前加计扣除有关政策问题的通知》(财税〔2018〕64号)等文件相关规定执行。
四、本公告自2022年1月1日起执行。
财政部 税务总局 科技部
2022年3月23日
科技型中小企业研发费用100%加计扣除热点问题解答
问题一、科技型中小企业研发费用加计扣除有什么新的变化?
答:根据《财政部 税务总局 科技部关于进一步提高科技型中小企业研发费用税前加计扣除比例的公告》(财政部 税务总局 科技部公告2022年第16号,以下简称16号公告)规定:科技型中小企业开展研发活动中实际发生的研发费用,未形成无形资产计入当期损益的,在按规定据实扣除的基础上,自2022年1月1日起,再按照实际发生额的100%在税前加计扣除;形成无形资产的,自2022年1月1日起,按照无形资产成本的200%在税前摊销。
在2022年以前,只有制造业的研发费用可以享受100%的加计扣除,其余企业的研发费用加计扣除,只能享受《财政部 税务总局 科技部关于提高研究开发费用税前加计扣除比例的通知》(财税[2018]99号)规定的75%加计扣除。
问题二、科技型中小企业研发费用加计扣除新政对企业所属行业有无限制?
答:根据16号公告规定:科技型中小企业条件和管理办法按照《科技部 财政部 国家税务总局关于印发<科技型中小企业评价办法>的通知》(国科发政〔2017〕115号)执行。
也就是说,企业满足《科技部 财政部 国家税务总局关于印发<科技型中小企业评价办法>的通知》(国科发政〔2017〕115号)规定的“科技型中小企业”条件就可以适用。
而《科技部 财政部 国家税务总局关于印发<科技型中小企业评价办法>的通知》(国科发政〔2017〕115号)第二条规定:“本办法所称的科技型中小企业是指依托一定数量的科技人员从事科学技术研究开发活动,取得自主知识产权并将其转化为高新技术产品或服务,从而实现可持续发展的中小企业。”
综上所述,科技型中小企业研发费用加计扣除新政对企业所属行业没有限制,只要符合条件的科技型中小企业均可以适用。
问题三、制造业的科技型中小企业可以叠加享受研发费用的加计扣除吗?
问题详情:我企业既是科技型中小企业也是制造业,现在都可以享受研发费用100%的加计扣除,我们能叠加享受优惠政策吗?如果不能的话,我们该如何选择适用哪一个政策?
答:《财政部 税务总局关于进一步完善研发费用税前加计扣除政策的公告》(财政部 税务总局公告2021年第13号)规定的制造业企业和16号公告规定的科技型中小企业,是可能存在重叠的部分,但是两个公告规定税收优惠政策均是针对研发费用,因此优惠性质和优惠项目完全一致,是不能叠加享受的,企业只能选择其中一项享受。
与《财政部 税务总局关于进一步完善研发费用税前加计扣除政策的公告》(财政部 税务总局公告2021年第13号)规定的制造业企业研发费用加计扣除相比较,16号公告少了“企业预缴申报当年第3季度(按季预缴)或9月份(按月预缴)企业所得税时,可以自行选择就当年上半年研发费用享受加计扣除优惠政策”。除非后续国家税务总局出台公告或解读,目前仅从16号公告来看,科技型中小企业研发费用加计扣除不能在预缴时享受。
因此,企业既是科技型中小企业也是制造业,建议选择适用制造业的研发费用加计扣除政策。
问题四、如果企业不满足科技型中小企业的条件该如何适用研发费用加计扣除的政策?
答:企业研发费用的加计扣除,并不是一项全新的政策,科技型中小企业研发费用加计扣除比例提高,只是在原来已有政策的基础上适当提高了针对科技型中小企业的加计扣除的比例。
如果企业不符合16号公告规定的“科技型中小企业”的条件,可以按顺序适用以下政策:
(1)《财政部 税务总局关于进一步完善研发费用税前加计扣除政策的公告》(财政部 税务总局公告2021年第13号);
(2)《财政部 税务总局 科技部关于提高研究开发费用税前加计扣除比例的通知》(财税[2018]99号,依据《财政部 税务总局关于延长部分税收优惠政策执行期限的公告》(财政部 税务总局公告2021年第6号)执行期限延长至2023年12月31日)。
除《财政部 国家税务总局 科技部关于完善研究开发费用税前加计扣除政策的通知》(财税[2015]119号)规定的不得享受研发费用加计扣除的行业外,其他行业企业的研发费用都可以按规定享受加计扣除,只是加计扣除比例不一致,企业可以结合实际情况比对政策规定择优选择适用的政策。
问题五、科技型中小企业研发费用加计扣除可以在3季度预缴申报时享受吗?
答:根据现在公布的16号公告,没有规定可以在季(月)度预缴企业所得税申报时就能享受加计扣除的政策。
另外,根据《国家税务总局关于发布〈企业所得税优惠事项办理办法〉的公告》(国家税务总局公告2018年第23号)的规定,研发费用税前加计扣除政策属于汇缴享受优惠项目,因此企业实际发生的研发费用,在预缴申报时,允许据实计算扣除,在年度终了进行所得税年度汇算清缴纳税申报时,再依照规定享受加计扣除优惠政策。
如果国家税务总局在后续出台了新的公告,对科技型中小企业研发费用加计扣除时间做出调整的,则按照新公司执行。
问题六、单价500万元以上研发仪器设备享受了一次性税前扣除,还可以再享受加计扣除吗?
答:根据《财政部 税务总局关于中小微企业设备器具所得税税前扣除有关政策的公告》(财政部 税务总局公告2022年第12号)规定:中小微企业在2022年1月1日至2022年12月31日期间新购置的设备、器具,单位价值在500万元以上的,按照单位价值的一定比例自愿选择在企业所得税税前扣除。其中,企业所得税法实施条例规定最低折旧年限为3年的设备器具,单位价值的100%可在当年一次性税前扣除;最低折旧年限为4年、5年、10年的,单位价值的50%可在当年一次性税前扣除,其余50%按规定在剩余年度计算折旧进行税前扣除。
企业用于研发活动的仪器、设备,符合税法规定且选择加速折旧优惠政策的,在享受研发费用税前加计扣除政策时,就税前扣除的折旧部分计算加计扣除。
假如企业2022年新购入了价值600万元的研发用电子设备,会计按分年计算折旧,税务处理享受购入固定资产一次性扣除的优惠,2022年度一次性计入当期成本费用并在计算应纳税所得额时扣除600万元。若该设备符合科技型中小企业或制造业企业研发费加计扣除政策规定,则企业在享受研发费用加计扣除税前加计扣除政策时,就税前扣除的“设备折旧费”600万元进行加计扣除600×100%=600万元;如果不满足科技型中小企业或制造业企业研发费加计扣除政策规定,但是满足一般企业研发费用税前扣除规定的,就税前扣除的“设备折旧费”600万元进行加计扣除600×75%=450万元。
问题七、科技型中小企业研发费用享受100%加计扣除政策,对企业主营业务收入占比有无规定?
答:《财政部 税务总局关于进一步完善研发费用税前加计扣除政策的公告》(财政部 税务总局公告2021年第13号)对制造业企业研发费用享受100%加计扣除政策时,要求:“以制造业业务为主营业务,享受优惠当年主营业务收入占收入总额的比例达到50%以上的企业。”
对于科技型中小企业研发费用享受100%加计扣除政策,16号公告没有对收入占比做出限制性规定,只是要求企业满足《科技部 财政部 国家税务总局关于印发<科技型中小企业评价办法>的通知》(国科发政〔2017〕115号)的规定,在整个国科发政〔2017〕115号规定也没有收入占比的规定。
根据《科技部 财政部 国家税务总局关于印发<科技型中小企业评价办法>的通知》(国科发政〔2017〕115号)第七条规定:“科技型中小企业评价指标具体包括科技人员、研发投入、科技成果三类,满分100分。”
因此,科技型中小企业研发费用享受100%加计扣除的,没有类似于制造业企业关于收入占比的限制。
问题八、我公司拥有高新技术企业证书,是否可以直接享受科技型中小企业研发费用100%加计扣除的政策?
答:企业虽然拥有高新技术企业证书,但是并不具有直接享受科技型中小企业研发费用100%加计扣除的政策。
因为,16号公告第二条规定:“科技型中小企业条件和管理办法按照《科技部 财政部 国家税务总局关于印发<科技型中小企业评价办法>的通知》(国科发政〔2017〕115号)执行。”也就是说,企业想要享受科技型中小企业研发费用100%加计扣除政策,需要先取得“科技型中小企业”的资格。
企业虽然拥有高新技术企业证书,按照国科发政〔2017〕115号是比较容易就取得“科技型中小企业”的资格,因为国科发政〔2017〕115号第八条规定:“符合第六条第(一)~(四)项条件的企业,若同时符合下列条件中的一项,则可直接确认符合科技型中小企业条件:
(一)企业拥有有效期内高新技术企业资格证书;
(二)企业近五年内获得过国家级科技奖励,并在获奖单位中排在前三名;
(三)企业拥有经认定的省部级以上研发机构;
(四)企业近五年内主导制定过国际标准、国家标准或行业标准。”
因此,企业在拥有高新技术企业证书后,应按照国科发政〔2017〕115号要求在线填报《科技型中小企业信息表》,经公示后即可取得“科技型中小企业”资格,然后企业就可以按照享受研发费用的100%加计扣除政策了。
问题九、科技型中小企业研发费用享受100%加计扣除政策,需要留存备查那些资料?
答;科技型中小企业按照《国家税务总局关于发布修订后的〈企业所得税优惠政策事项办理办法〉的公告》(国家税务总局公告2018年第23号)的规定办理享受优惠政策的相关手续,主要留存备查资料如下:
1.自主、委托、合作研究开发项目计划书和企业有权部门关于自主、委托、合作研究开发项目立项的决议文件;
2.自主、委托、合作研究开发专门机构或项目组的编制情况和研发人员名单;
3.经科技行政主管部门登记的委托、合作研究开发项目的合同;
4.从事研发活动的人员(包括外聘人员)和用于研发活动的仪器、设备、无形资产的费用分配说明(包括工作使用情况记录及费用分配计算证据材料);
5.集中研发项目研发费决算表、集中研发项目费用分摊明细情况表和实际分享收益比例等资料;
6.“研发支出”辅助账及汇总表;
7.企业已取得的地市级(含)以上科技行政主管部门出具的鉴定意见;
8.科技型中小企业取得的入库登记编号证明资料。
来源:税屋 作者:彭怀文
进一步提高科技型中小企业研发费用税前加计扣除比例
为进一步支持科技创新,鼓励科技型中小企业加大研发投入,现就提高科技型中小企业研究开发费用(以下简称研发费用)税前加计扣除比例,主要如下:
科技型中小企业开展研发活动中实际发生的研发费用,未形成无形资产计入当期损益的,在按规定据实扣除的基础上,自2022年1月1日起,再按照实际发生额的100%在税前加计扣除;形成无形资产的,自2022年1月1日起,按照无形资产成本的200%在税前摊销。
相比之前的政策文件(财税〔2017〕34号),新政策16号公告将研发加计扣除的比例调进行了提升(之前加计扣除的比例为75%,形成无形资产的按其成本的175%在税前摊销)
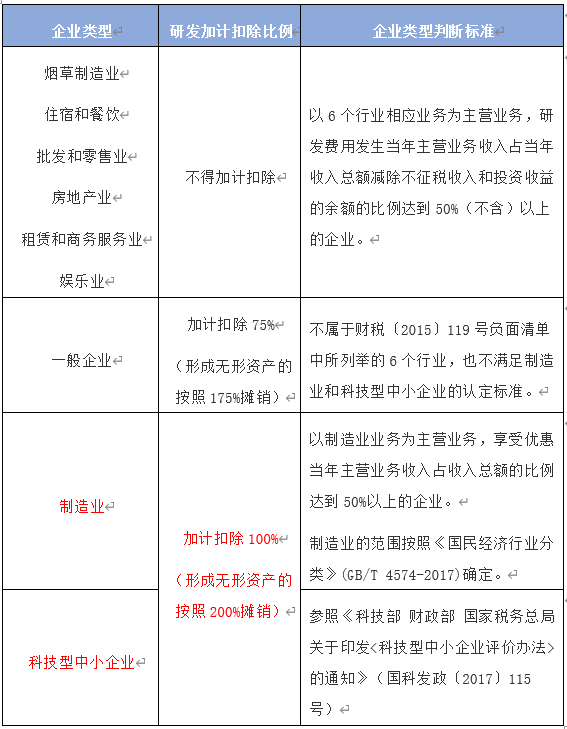
(一)随着国家对研发创新的重视,最近几年来,国家对研发加计扣除的比例逐渐提高,那么我们一起回顾一下不同企业研发加计扣除的比例:


(二)研发费用加计扣除以企业的研发活动为核心,那么相关政策对于研发活动是怎么定义的呢?我们看一下政策文件怎么说的:
根据《关于完善研究开发费用税前加计扣除政策的通知》(财税〔2015〕119号)规定:
企业为获得科学与技术新知识,创造性运用科学技术新知识,或实质性改进技术、产品(服务)、工艺而持续进行的具有明确目标的系统性活动。
除了上述的6个行业外,还有7类活动也被列入负面清单:
下列活动不适用税前加计扣除政策:
1.企业产品(服务)的常规性升级。
2.对某项科研成果的直接应用,如直接采用公开的新工艺、材料、装置、产品、服务或知识等。
3.企业在商品化后为顾客提供的技术支持活动。
4.对现存产品、服务、技术、材料或工艺流程进行的重复或简单改变。
5.市场调查研究、效率调查或管理研究。
6.作为工业(服务)流程环节或常规的质量控制、测试分析、维修维护。
7.社会科学、艺术或人文学方面的研究。
(三)我们再来进一步看本次政策所提及的科技型中小企业,它的认定标准是什么,科技型中小企业除此之外还可以享受什么税收优惠呢?


※:科技型中小企业的评价指标按照《科技部 财政部 国家税务总局关于印发<科技型中小企业评价办法>的通知》(国科发政〔2017〕115号)
对于科技型中小企业,除了本次的新政外,其亏损的弥补年限也较一般企业更长,具体政策如下:
根据《关于延长高新技术企业和科技型中小企业亏损结转年限的通知》(财税〔2018〕76号):自2018年1月1日起,当年具备高新技术企业或科技型中小企业资格的企业,其具备资格年度之前5个年度发生的尚未弥补完的亏损,准予结转以后年度弥补,最长结转年限由5年延长至10年。
对于这个政策,我们举一个简单的例子来说明:
甲企业于2022年3月满足相关科技型中小企业的资格认定条件,取得科技型中小企业登记编号,其自2016年成立以来一直亏损,甲企业可弥补亏损情况如下:


来源:木兰英华 作者:Wayne Wang

