北京资产评估协会资产评估专业技术委员会执业问题解答[2021年]
特别提示
针对会员在专家信箱中提出的专业问题,北京评协资产评估专业技术委员会组织专家进行研究并提出相关观点,供评估人员参考。
本观点仅根据部分评估实践归纳形成,提出的有关看法仅代表专家个人意见,不是对相关法律法规、资产评估准则等的解读,也不能替代评估专业人员个人的职业判断。在执业中评估人员应结合项目实际情况、自身职业判断审慎参考,不能直接照搬照抄。
问题1.对于被评估单位收到的政府为企业建设基础设施提供的资金补助,如果在评估基准日该项目尚未建设完成,且评估目的为增资的(混改),该递延收益评估时如何考虑?
专家观点:根据《企业会计准则第16号——政府补助》(财会〔2017〕15号),政府补助是指企业从政府无偿取得货币性资产或非货币性资产。政府补助具有无偿性的特点,即企业取得来源于政府的经济资源,不需要向政府交付商品或服务等对价。政府补助分为与资产相关的政府补助和与收益相关的政府补助。与资产相关的政府补助,是指企业取得的、用于购建或以其他方式形成长期资产的政府补助。与收益相关的政府补助,是指除与资产相关的政府补助之外的政府补助,主要用于补偿企业已发生或即将发生的相关成本费用或损失。递延收益核算企业确认的应在以后期间计入当期损益的政府补助。
对递延收益的评估,建议结合会计准则、税法等规定,区分为与资产相关和与收益相关的递延收益,分别进行评估。按照资产评估师资格考试辅导教材《资产评估实务一》,与资产相关,若该项工程尚未完工,将账面值作为其评估值;若工程已经完工验收,评估值按照资产剩余寿命期所对应的价值进行确认。与收益相关,用于补偿企业已发生的相关费用或损失的,评估值仅保留所得税;用于补偿企业以后期间的相关费用或损失的,评估值按照相关费用期间所对应的价值进行确认。目前,大部分评估实践与辅导教材《资产评估实务一》提出的处理方式一致,但也存在以下情况:
部分委托人为国企、被评估单位为其全资子公司的评估项目,委托人考虑到这种政府资金支持是依赖其或被评估单位的信用、声誉、能力、资源等拿到的项目或者业务,且在基准日没有迹象表明项目不能建设完成或者业务不能持续经营,不管是否发生该增资行为,该笔款项都不需要偿还,故要求不能作为负债按账面值保留,否则不能真实反映国有资产(国有股权)价值。此种情况下,建议评估人员按照资产剩余寿命期所对应的价值和费用或损失剩余补偿期限所对应的价值确认评估值,同时在评估报告中披露该事项以及评估处理,提请交易对手方充分关注,并提请委托人与交易对手方考虑对于该事项在基准日后权利义务的相关合同安排。
此外,对递延收益的评估,还需特别注意对所得税费用的评估处理。政府补助如果确认为不征税收入,可以不考虑递延所得税负债,即上述用于补偿企业已发生的相关费用或损失的递延收益的评估值应为零。同时,涉及与该不征税收入对应的应纳所得税额计算时,不应扣除支出费用和支出形成资产的折旧、摊销等。
收益法评估企业价值中,建议将递延收益评估值作为非经营性负债加回,递延收益评估值应与资产基础法做法保持一致。
问题2.采用收益法进行企业价值评估,对于基建期间形成的大额未抵扣进项税,评估时如何考虑?
专家观点:基建期间形成的大额未抵扣进项税,是评估基准日前企业新建或改扩建投资购进货物或应税劳务缴纳的增值税税额,按现行规定,可在新建或改扩建完成并投产后正常生产经营期间计算应缴纳增值税时作为销项税额的抵扣项项目。我们理解,该待抵扣项目,是与投资相关而与未来的正常生产经营的经营性支出无关的非经营性资产。
增值税是价外税,评估计算涉及的价格体系为不含税价格体系。企业价值收益法评估实践,也是按不含税价格口径对未来收入、成本及费用进行预测的,并没有包含销售商品或提供劳务服务收取的增值税,也没有包含购进商品或接受劳务服务支付的增值税,而在计算被评估企业应缴增值税额时,可作为销项税额的抵扣项目、其基建期间形成的大额未抵扣进项税被(逐年)收回时,形成企业实际的现金流入。因此,我们认为,在采用收益法进行企业价值评估时,对于基建期间形成的大额未抵扣进项税,作为非经营性资产加回处理,比较合理。
当然,评估实务操作中,还可将其作为与收益相关的资产(权利)在收益预测中加以考虑,但这种处理方式兼顾了大额未抵扣额的存在对评估结果产生的时间价值影响。
问题3.企业价值评估中投资性房地产采用市场法评估,是否需要扣除房产处置相关税费?
专家观点:针对这个问题,评估实务界一直有可以扣除和不可以扣除两种不同的观点。我们认为,一般来说,评估实务中的操作处理,不存在绝对的正确与否,很多情况需要考虑不同的评估业务类型、经济行为以及评估目的,对企业价值评估业务中投资性房地产的评估是否需要扣除房地产处置税费,建议考虑以下几个方面:
(一)综合考虑交易惯例和评估行业惯例。是否需要扣除房地产处置税费,需要结合评估目的、价值类型以及评估方法在模拟价值实现过程中对特定交易下的房地产处置税费的固有处理方式,并充分考虑评估行业对评估对象交易税费的处理惯例,谨慎处理。
(二)考虑可理解和接受度。结合投资性房地产的持有意图和价值实现途径,投资性房地产的可变现净值确定,市场法评估值中扣除房地产出售过程中的相关税费,收益法评估值中扣除房地产租赁过程中产生的相关税费,这样处理得到的评估结论更有利于被理解和接受。
(三)充分适当的披露。无论是否扣除相关税费,在评估报告中充分披露该事项,提请报告使用者充分关注,并建议委托人与交易对手方在交易定价时充分考虑该事项的影响,对委托人全面理解评估结论、正确使用评估报告,都是很有必要的。
附注:为便于理解,我们将评估实务界对两种观点的理由列示如下:
第一种观点认为可以扣除,理由是:
根据《企业会计准则第3号——投资性房地产》,“投资性房地产,是指为赚取租金或资本增值,或两者兼有而持有的房地产”。根据《资产评估执业准则——不动产》,在企业价值评估中,应当关注企业经营方式及不动产实际使用方式对不动产价值的影响。在企业价值评估中,一般将投资性房地产归类为溢余或非经营性资产。持该观点的认为,企业价值评估的经营性房地产,为生产商品、提供劳务或经营管理而持有,价值具体表现其生产经营中的贡献,其价值的实现通过企业生产经营收益得到补偿。投资性房地产,根据其持有的意图(目的)不同其价值是通过变现或收取租金获得补偿,为持有增值变现时,采用市场法进行评估,评估价值为评估基准日销售收入减去因销售房产发生的支出的净收益。出租赚取租金时,采用收益法的评估价值为其净现金流量的折现现值。
第二种观点认为不可以扣除,理由是:如果接受上面的观点,那就不仅是针对市场法的评估结果,而是针对采用其他适用的方法所确定的评估结果进行扣除。
问题4.注册资本认缴登记制度下,如何确定持股比例和股东权益价值?
专家观点:(1)确定持股比例的考虑
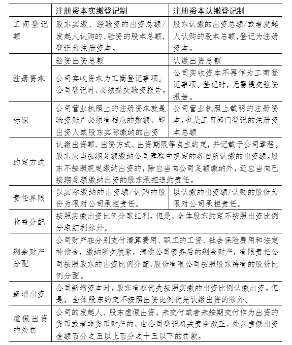
2014年2月7日,国务院印发《国务院关于印发注册资本登记制度改革方案的通知》(国发〔2014〕7号),决定实行注册资本认缴登记制。2018年10月26日第十三届全国人大常委会第六次会议《关于修改〈中华人民共和国公司法〉的决定》第四次修正)修改公司法,确立注册资本认缴登记制度(采取募集方式设立的股份有限公司以及商业银行、金融资产管理公司等27类行业的企业继续实行注册资本实缴登记制)。对注册资本认缴与实缴登记制度的相关规定做如下对比:


从上表可以看出:①注册资本,是在公司登记机关登记的全体股东认缴的出资额。企业资产负债表科目“实收资本”数额,是出资人或股东实际缴纳的出资款。在股东认缴的出资额未全额缴付前,两者并不一致。②根据公司法,如果全体股东没有约定不按照出资比例分红和增资,一般来说分红、增资是按实缴额为依据计算。公司法未明确所有者权益的分配按实缴比例还是认缴比例计算。③公司解散与清算,涉及出资人或股东剩余财产分配权,依据的是“出资比例”,并未明确是按实缴额还是认缴额计算的“出资比例”。
实践中,常常存在虽然某股东的认缴额和实缴金额一致,但由于其他股东实缴额比认缴额少使得其持股比例增加了;有的股东尽管实缴额比认缴额少,但由于其他股东实缴额比认缴额少使得持股比例未变。因此,如何计算股比进而确定股权价值,评估实践中一直存在疑惑。
我们认为,在评估实践中,需要查阅公司章程,按照章程约定或出资协议等其他合法约定为依据,按照约定的持股比例计算股权价值,并披露评估处理过程。
(2)股权价值评估的考虑
股权价值,也称为股东权益价值。股东权益又称为所有者权益,是企业资产扣除负债后,由所有者享有的剩余权益,通常由股本、资本公积(含股本溢价或资本溢价、其他资本公积)、其他综合收益、盈余公积和未分配利润等构成。由于所有者权益的构成复杂,《公司法》并未对各构成项目的分配比例予以明确,我们建议评估中应与企业充分沟通反馈处理原则和原因,并在报告中充分披露处理过程与结果。
在最近几年的评估实践中,也有的按照下列公式计算股权价值:股权价值=(评估基准日全部股东权益价值评估值+应缴未缴出资额)×该股东认缴的出资比例-该股东应缴未缴出资额。按照这个公式计算的股权价值,与按照实缴出资额为基础计算的股比计算的股权评估价值结果存在一定差异。建议评估人员高度关注这一点,做好与企业的充分沟通,并在评估报告中披露该事项。
(3)实践中未缴出资额的情况
实践中也存在,在评估基准日,企业将未缴(或欠缴)出资额列为股东对企业的负债(企业应收股东债权)的情况。这样处理实际造成股东(出资人)既是债务人又是出资人的情形,从而使计算的评估值、股比、股权价值评估值等,与未如此处理时计算的评估值、股比、股权价值评估值存在一定差异。对此,在收益法和资产基础法评估时,应特别关注。
由于将未实缴出资额(部分或全部)列为企业债权,为处理历史遗留问题或者解决公平问题,经产权交易双方商议,在取得企业对出资时间和出资额书面承诺后,以企业在评估基准日已经出资的假设为前提,模拟资产负债表,评估人员以此为依据确定评估值、计算股比,并计算股权价值评估值。如果本着资产评估是为满足交易、依据交易定价方案提供价值估计数额、为交易提供价值参考等的基本原则,我们认为,这种做法能够体现资产评估的基本功能。
无论采用何种处理方式,与企业沟通,并在评估报告披露股比确定的过程与结果,特别是企业的意见,是非常重要的。
问题5.对于燃气、自来水行业等包含管道资产的评估项目,部分企业管道建设没有相关的材料发票,也没有相应的结算资料,评估如何考虑?
专家观点:上述情形为基础设施建设范畴,一般应具备立项、征地、政府批复、投标、中标等文件,工程竣工还应有验收文件,管道运营也应有相应的文件支持。因此,如果没有部分材料发票,可以考虑依据上述文件来判断权属。当出现由于缺少相关的工程资料,导致评估中无法确定工程量时,实务操作中一般可以考虑依据项目设计书、投标报价文件等资料,采用预(决)算调整的方式确定重置成本。总之,实践中要审慎考虑多方因素,谨慎处理。
问题6.营运资金计算中,收到或预付的保证金、押金等,是否作为营运资金考虑?
专家观点:(1)押金(风险抵押金),作为担保的一种形式,是指当事人双方约定,债务人或第三人向债权人给付一定的金额作为其履行债务的担保,债务履行时,返还押金或予抵扣;债务不履行时,债权人得就该款项优先受偿。在社会生活中被广泛运用于各种合同中,也出现在企业账务记录中。如租赁合同,承包合同、旅客住店合同、住院医疗合同、劳动合同等。由于押金在双方法律关系不存在且无其他纠纷后,应予以退还,在违约时将会被扣除。所以,评估实践中遇到的情形是,支付给对方的押金计入其他应收款科目,收到对方的押金计入其他应付款科目。
押金是否作为营运资金考虑,首先要识别押金涉及的业务与收益预测的业务是否相关,如果押金涉及的业务是收益预测业务本身或者与收益预测相关,一般建议作为营运资金考虑。例如,以房地产租赁为主业的企业,收取的租赁押金,一般作为营运资金考虑。企业随同商品销售收取的包装物押金,商品销售构成主业的经营活动的,可作为营运资金考虑。
(2)保证金,是交易双方中的一方按照交易市场规定或交易协议中的约定交纳的资金,专门用于订单交易的结算和履约保证等。如结算保证金、投标保证金、履约保证金、质量保证金、租赁保证金等。一般企业,支付保证金时计入其他应收款科目,收到保证金时计入其他应付款科目。
有些保证金呈行业特征,需要重点关注相关管理要求。如建筑行业一般会发生投标保证金、履约保证金、工程质量保证金、工资保证金等,2016年,国务院办公厅印发《国务院办公厅关于清理规范工程建设领域保证金的通知》(国办发〔2016〕49号)规定建筑企业需缴纳的保证金包括依法依规设立的投标保证金、履约保证金、工程质量保证金、农民工工资保证金,并对其强化监督。即除此4项保证金外,其他保证金一律取消。《关于规范融资性担保机构客户担保保证金管理的通知》规定,融资性担保机构收取的客户保证金用途仅限于合同约定的违约代偿,实行专户管理。行业保证金,有些是通过特定的科目核算,如商业银行发生的保证金存款,一般企业在货币资金核算,证券期货行业,保证金包括结算准备金和交易保证金,在存出保证金核算。
企业价值收益法评估中,保证金是否作为营运资金考虑,需要把握一个原则,要视是筹资活动发生的,还是经营活动发生的。一般来说,筹资活动发生的,不作为营运资金考虑;经营活动发生的、与经营业务相关一般作为营运资金考虑。例如:建筑行业企业提存或支付的保证金,均与经营业务相关,一般作为营运资金考虑。而金融行业发生的保证金的收付,一般均与经营业务相关,构成主体业务的经营活动,应作为营运资金考虑。
问题7.收益法中永续期资本性支出如何考虑?
专家观点:对于收益法中永续期资本性支出,目前评估实践中存在不同做法。一种为资本性支出等于折旧;一种为资本性支出和折旧均采用年金计算;一种为折旧不采用年金计算但资本性支出采用年金计算。
在企业价值收益法评估中,永续期的价值是整个收益期不可缺少的重要组成部分。从评估结果看,多数评估项目永续期的价值占经营性资产价值的比例超过50%,部分项目永续期的价值甚至远远大于预测期间的价值。因此,企业价值收益法评估中,永续期价值对收益法评估结果具有重大的影响。而永续期收益预测中资本性支出和折旧摊销测算的合理与否对永续期价值又存在较大影响,故需要对永续期资本性支出和折旧摊销的合理预测进行判断。
永续期预测模型可以分为永续年金模型和永续增长模型,目前评估实践中采用永续年金模型的情况相对较多。永续期的收益预测可以理解为对预测期各项因素的“固化”,永续年金模型中已经预置了一个假设,即永续期中“固化”的现金流为永续经营期年现金流之和的年金。永续年金模型中的各项收入、成本、费用等在经营进入稳定期后已经假设不变,在作为永续年金时则不需要再调整;但由于部分资产的经济寿命年限较长,还存在与折旧摊销年限差异较大的情况,特别是存在价值量大、经济使用寿命长的房屋建筑物和土地使用权等资产时,由于资产更新支出时点距离预测期期末或资产启用时点的年限较长,折旧摊销与资本性支出的发生时间差异较大,故永续期的资本性支出和折旧摊销金额需要通过模拟调整才能“固化”。即将预测期最后一年企业实际的资本性支出和折旧摊销金额调整为永续期第一年“固化”的资本性支出和折旧摊销金额,这个固化的模拟调整就是年金化,年金化后使得永续期间资本性支出与折旧摊销相匹配。因此从理论上来说,永续期的资本性支出和折旧摊销均应采用年金计算。在评估实践中常用的处理方式主要有:
一是永续期资本性支出等于折旧摊销。
此种处理方式主要适用于部分轻资产型公司,如固定资产主要为经济使用年限较短的办公类设备的公司。随着经营发展和逐渐稳定,至永续期时,这类企业的资本性支出和折旧摊销有可能自然接近“固化”匹配模式,例如企业共有500台电脑,分5年等批量购置,电脑的折旧摊销和更新年限均为5年,如果企业的规模保持稳定,未来每年需要更新100台电脑,而每年折旧摊销金额也正好等同于100台电脑,两者相当于自然完成了匹配,评估时永续期的资本性支出和折旧摊销金额就不需要进行额外的调整,只要按照企业预测期最后一年的实际资本性支出和折旧摊销金额继续预测即可。此种情况实际上是资本性支出和折旧摊销年金化的一种特殊情况。
二是资本性支出和折旧摊销年金化。
此种处理方式适用于多数企业价值的评估,特别适用于重资产型公司。即,需要逐年计提折旧摊销的资产占总资产的比重较高且资产的经济寿命年限较长,特别是存在价值量大、经济使用寿命长的房屋建筑物和土地使用权等资产的公司。我们通常假设企业经营在永续期达到稳定状态,仅考虑更新性资本性支出,不考虑增加生产能力的资本性支出。企业通常会有部分资产的经济寿命年限长于折旧摊销年限,如具有代表性的房屋建筑物,这部分资产提足折旧摊销后不会立刻更新,而是会继续使用一定年限后至经济寿命结束时才会进行资产更新投资支出,导致企业的折旧摊销金额在永续期间提足折旧年月后至资产更新时点期间将不再会有折旧摊销。此时若以预测期“最后一年”的折旧摊销金额作为“固化”金额,可能会高估永续期现金流现值和。对于寿命年限或折旧摊销年限较长的资产,如具有代表性的土地使用权。虽然资产的使用寿命年限与折旧摊销期限相同,但通常该年限时间较长,资产于每年进行折旧摊销,但只在资产较长使用寿命年限终止时才会发生资产的更新投资支出。实际虽然在不考虑残值的情况下,资本性支出之和等于折旧摊销之和,但永续期的资本性支出是在每个更新期起点的一次性支出,随后在折旧摊销年限内均匀地进行折旧摊销。而收益法中的重要理论基础之一就是时间价值,如果不考虑时间价值,所有盈利且永续存在的企业价值都将为无穷大。考虑时间价值因素后,永续期资本性支出的现值必将大于对应折旧摊销的现值。因此,对于此类重资产公司采用收益法评估企业价值时,永续期的资本性支出和折旧摊销均应在预测期最后一年资产状况和折旧摊销额的基础上通过年金化方式进行调整预测,以得到与永续期间相互匹配的合理预测结果。
三是折旧摊销不采用年金计算但资本性支出采用年金化
永续期只对资本性支出采用年金化方式调整,而不对折旧摊销同步年金化,通过前文所述,此种处理方式可能会造成永续期间资本性支出和折旧摊销不匹配。
问题8.委托人希望“了解”评估对象的价值,委托资产评估机构出具资产评估报告。如何对待这种委托要求?如果接受委托,在防范执业风险方面有什么建议?
专家观点:本质上,资产评估服务的领域以及所起的作用,并不仅“资产交易”一种,“对应的经济行为”也不一定是单纯“交易行为”一种。多年的评估实践充分表明,资产评估服务于企业财务会计报告的“计量”行为,服务于司法、税务、生态损害补偿等“管理”行为日益增多,也已有不少充当估值顾问服务某一方的交易定价辅助服务实践。对资产评估,单一的、作为“独立第三方”为“交易”提供价值参考依据的单一理解,正在或已经受到丰富评估实践挑战。从国内外评估(估值)实践看,委托人基于各种背景、出于各种考虑,需要了解某一资产价值大概数额,应该是评估专业服务内容之一,也是资产评估实践中广泛存在的业务之一,但也确实需要注意执业风险。基于此,我们对评估实践中常见的“了解价值”评估业务的理解与相关建议是:
(1)预估性质的评估业务。在启动资产交易行为、开展正式资产评估工作前,为草拟、设计交易方案,委托评估师对拟交易资产的价值进行“预估”。通常情况下,在取得部分资料,了解部分情况的基础上,得出资产(股权)估计数额,无论是否履行完整资产评估程序,我们都建议资产评估报告明确说明该报告不能用于交易、担保、报税、财务报告等具体行为。
也建议与委托人进行沟通,使委托人知悉,因掌握的信息、其他专业机构专业工作的衔接、评估程序履行等一系列差异,导致这种了解价值的预估结果与后期正式资产评估结果不能简单比较,也不能直接将了解价值的评估结果,用于之后的经济行为。
(2)鉴定性质的评估业务。对已经完成交易所依据的资产评估报告,进行各种司法、行政等调查,进行所谓的“追溯”或“了解价值”。此类评估业务评估目的对应的经济行为,并不完全是案涉评估报告披露的评估目的所对应的经济行为。北京评协资产评估专业委员会执业问题解答(2020年第一期)曾经建议,对委托人为司法机关的评估业务的经济行为和评估目的的描述,在遵守公安机关侦察保密等相关规定的前提下,客观描述评估目的对应的侦察行为而非涉案评估报告中已经发生的经济行为,并据此描述评估目的是为公安机关提供价值参考,可能是比较客观的做法。在此,我们进一步建议,此类“了解价值”客观上成为衡量案涉评估报告评估结果的依据(司法证据),应当谨慎从业。
(3)证明性质的评估业务。对已经完成资产评估工作并得出的评估结果,进行重新评估,证明该评估结果的合理性。此类评估业务,评估基本事项完全一致,实际上可以理解为两个资产评估机构执行同一项评估业务。建议关注资产评估程序履行的一致性,特别关注所依据资料的一致性。由于评估实践做法、甚至采用的评估方法和计算模型不同,可能形成不同的评估结果,此时,建议与委托人进行专业角度的沟通,帮助委托人正确理解并合理使用资产评估报告。
还有部分国有资产监管机构在部分资产评估项目备案过程中,聘请资产评估机构,对备案中评估项目进行证明性质的评估,以解决备案中的一些争议技术问题。对此,更需要关注资产评估程序履行的一致性、依据资料的一致性,以及采用的评估方法计算模型、评估参数的取值等差异,做好评估报告披露,帮助监管机构和委托人正确理解并合理使用资产评估报告。
(4)引资性质的评估业务。对企业为引资而进行的各种对外宣传,从而委托评估机构对其有关资源、资产等进行评估进行“了解价值”的资产评估业务,特别是对企业拥有的一些无形资产、经营资源的价值了解,应十分谨慎。建议承接该类评估业务,应深入了解企业进行资产评估的真实动机,特别注意识别各种非法集(筹)资行为,做好执业风险的识别与评价。如果承接该类业务并出具资产评估报告,应做好针对性的限制使用披露,防止评估报告被误用。

