国家税务总局厦门市税务局关于电子发票第三方平台备案的公告(第四批)
国家税务总局厦门市税务局关于电子发票第三方平台备案的公告(第四批)
尊敬的各相关纳税人:
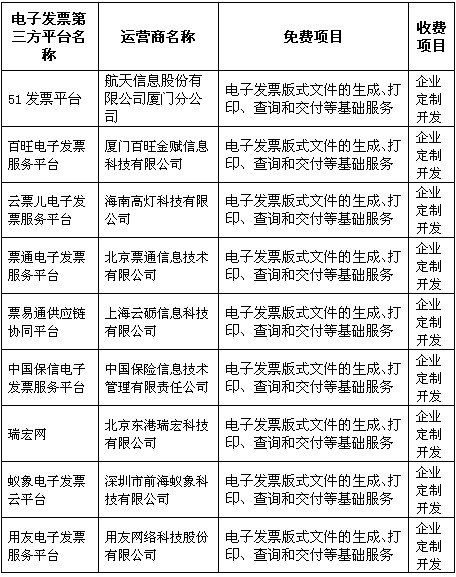
根据有关规定,现将已在国家税务总局厦门市税务局备案的第四批电子发票第三方平台(含第一批、第二批、第三批,以备案时间顺序排列)公告如下:


纳税人可自愿选择以上备案的电子发票第三方平台、自建平台或者电子发票公共服务平台开具电子发票。对电子发票第三方平台提供的服务项目,纳税人可根据需要自愿选择,任何单位和个人不得违规参与、干预、诱导纳税人选择第三方平台。
纳税人在使用电子发票第三方平台过程中,如遇到违规收取电子发票版式文件的生成、打印、查询和交付等基础服务费用,违反自愿原则强制纳税人购买增值服务,未规范明码标价,存在不正当价格行为等情况,可向12366纳税服务热线涉税服务乱收费问题举报投诉专席投诉。
国家税务总局厦门市税务局
2019年11月18日

