不动产登记暂行条例
中华人民共和国国务院令第656号 2014-11-24
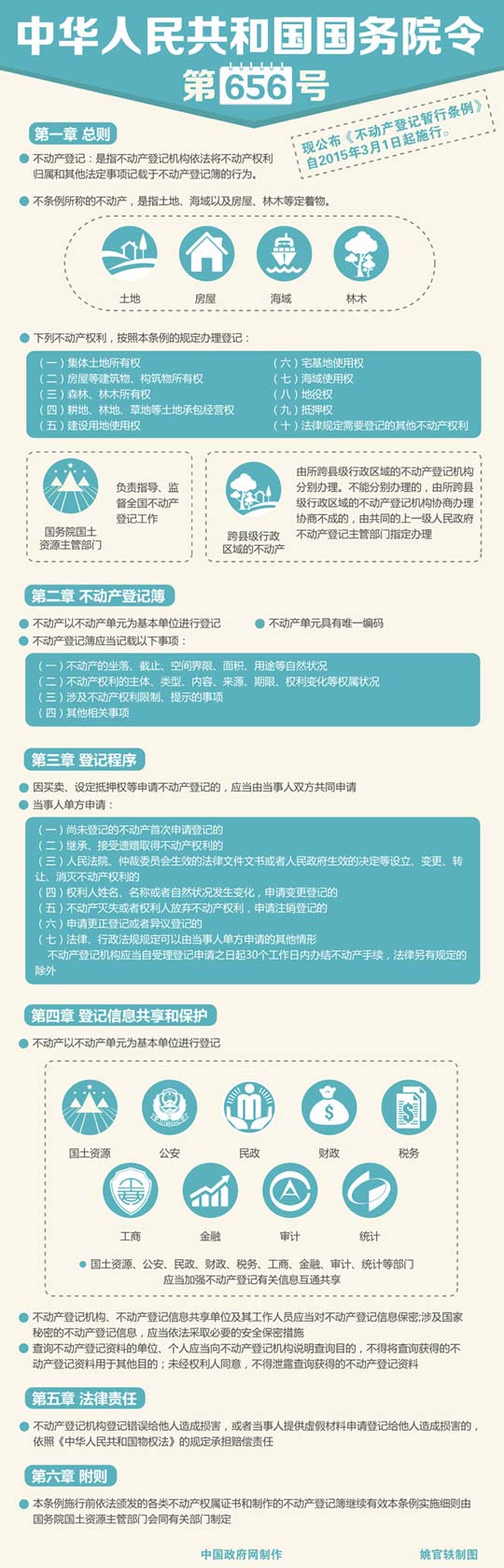
现公布《不动产登记暂行条例》,自2015年3月1日起施行。
总理 李克强
2014年11月24日
不动产登记暂行条例
第一章 总则
第一条 为整合不动产登记职责,规范登记行为,方便群众申请登记,保护权利人合法权益,根据《中华人民共和国物权法》等法律,制定本条例。
第二条 本条例所称不动产登记,是指不动产登记机构依法将不动产权利归属和其他法定事项记载于不动产登记簿的行为。
本条例所称不动产,是指土地、海域以及房屋、林木等定着物。
第三条 不动产首次登记、变更登记、转移登记、注销登记、更正登记、异议登记、预告登记、查封登记等,适用本条例。
第四条 国家实行不动产统一登记制度。
不动产登记遵循严格管理、稳定连续、方便群众的原则。
不动产权利人已经依法享有的不动产权利,不因登记机构和登记程序的改变而受到影响。
第五条 下列不动产权利,依照本条例的规定办理登记:
(一)集体土地所有权;
(二)房屋等建筑物、构筑物所有权;
(三)森林、林木所有权;
(四)耕地、林地、草地等土地承包经营权;
(五)建设用地使用权;
(六)宅基地使用权;
(七)海域使用权;
(八)地役权;
(九)抵押权;
(十)法律规定需要登记的其他不动产权利。
第六条 国务院国土资源主管部门负责指导、监督全国不动产登记工作。
县级以上地方人民政府应当确定一个部门为本行政区域的不动产登记机构,负责不动产登记工作,并接受上级人民政府不动产登记主管部门的指导、监督。
第七条 不动产登记由不动产所在地的县级人民政府不动产登记机构办理;直辖市、设区的市人民政府可以确定本级不动产登记机构统一办理所属各区的不动产登记。
跨县级行政区域的不动产登记,由所跨县级行政区域的不动产登记机构分别办理。不能分别办理的,由所跨县级行政区域的不动产登记机构协商办理;协商不成的,由共同的上一级人民政府不动产登记主管部门指定办理。
国务院确定的重点国有林区的森林、林木和林地,国务院批准项目用海、用岛,中央国家机关使用的国有土地等不动产登记,由国务院国土资源主管部门会同有关部门规定。
第二章 不动产登记簿
第八条 不动产以不动产单元为基本单位进行登记。不动产单元具有唯一编码。
不动产登记机构应当按照国务院国土资源主管部门的规定设立统一的不动产登记簿。
不动产登记簿应当记载以下事项:
(一)不动产的坐落、界址、空间界限、面积、用途等自然状况;
(二)不动产权利的主体、类型、内容、来源、期限、权利变化等权属状况;
(三)涉及不动产权利限制、提示的事项;
(四)其他相关事项。

第九条 不动产登记簿应当采用电子介质,暂不具备条件的,可以采用纸质介质。不动产登记机构应当明确不动产登记簿唯一、合法的介质形式。
不动产登记簿采用电子介质的,应当定期进行异地备份,并具有唯一、确定的纸质转化形式。
第十条 不动产登记机构应当依法将各类登记事项准确、完整、清晰地记载于不动产登记簿。任何人不得损毁不动产登记簿,除依法予以更正外不得修改登记事项。
第十一条 不动产登记工作人员应当具备与不动产登记工作相适应的专业知识和业务能力。
不动产登记机构应当加强对不动产登记工作人员的管理和专业技术培训。
第十二条 不动产登记机构应当指定专人负责不动产登记簿的保管,并建立健全相应的安全责任制度。
采用纸质介质不动产登记簿的,应当配备必要的防盗、防火、防渍、防有害生物等安全保护设施。
采用电子介质不动产登记簿的,应当配备专门的存储设施,并采取信息网络安全防护措施。
第十三条 不动产登记簿由不动产登记机构永久保存。不动产登记簿损毁、灭失的,不动产登记机构应当依据原有登记资料予以重建。
行政区域变更或者不动产登记机构职能调整的,应当及时将不动产登记簿移交相应的不动产登记机构。
第三章 登记程序
第十四条 因买卖、设定抵押权等申请不动产登记的,应当由当事人双方共同申请。
属于下列情形之一的,可以由当事人单方申请:
(一)尚未登记的不动产首次申请登记的;
(二)继承、接受遗赠取得不动产权利的;
(三)人民法院、仲裁委员会生效的法律文书或者人民政府生效的决定等设立、变更、转让、消灭不动产权利的;
(四)权利人姓名、名称或者自然状况发生变化,申请变更登记的;
(五)不动产灭失或者权利人放弃不动产权利,申请注销登记的;
(六)申请更正登记或者异议登记的;
(七)法律、行政法规规定可以由当事人单方申请的其他情形。
第十五条 当事人或者其代理人应当到不动产登记机构办公场所申请不动产登记。
不动产登记机构将申请登记事项记载于不动产登记簿前,申请人可以撤回登记申请。
第十六条 申请人应当提交下列材料,并对申请材料的真实性负责:
(一)登记申请书;
(二)申请人、代理人身份证明材料、授权委托书;
(三)相关的不动产权属来源证明材料、登记原因证明文件、不动产权属证书;
(四)不动产界址、空间界限、面积等材料;
(五)与他人利害关系的说明材料;
(六)法律、行政法规以及本条例实施细则规定的其他材料。
不动产登记机构应当在办公场所和门户网站公开申请登记所需材料目录和示范文本等信息。
第十七条 不动产登记机构收到不动产登记申请材料,应当分别按照下列情况办理:
(一)属于登记职责范围,申请材料齐全、符合法定形式,或者申请人按照要求提交全部补正申请材料的,应当受理并书面告知申请人;
(二)申请材料存在可以当场更正的错误的,应当告知申请人当场更正,申请人当场更正后,应当受理并书面告知申请人;
(三)申请材料不齐全或者不符合法定形式的,应当当场书面告知申请人不予受理并一次性告知需要补正的全部内容;
(四)申请登记的不动产不属于本机构登记范围的,应当当场书面告知申请人不予受理并告知申请人向有登记权的机构申请。
不动产登记机构未当场书面告知申请人不予受理的,视为受理。
第十八条 不动产登记机构受理不动产登记申请的,应当按照下列要求进行查验:
(一)不动产界址、空间界限、面积等材料与申请登记的不动产状况是否一致;
(二)有关证明材料、文件与申请登记的内容是否一致;
(三)登记申请是否违反法律、行政法规规定。
第十九条 属于下列情形之一的,不动产登记机构可以对申请登记的不动产进行实地查看:
(一)房屋等建筑物、构筑物所有权首次登记;
(二)在建建筑物抵押权登记;
(三)因不动产灭失导致的注销登记;
(四)不动产登记机构认为需要实地查看的其他情形。
对可能存在权属争议,或者可能涉及他人利害关系的登记申请,不动产登记机构可以向申请人、利害关系人或者有关单位进行调查。
不动产登记机构进行实地查看或者调查时,申请人、被调查人应当予以配合。
第二十条 不动产登记机构应当自受理登记申请之日起30个工作日内办结不动产登记手续,法律另有规定的除外。
第二十一条 登记事项自记载于不动产登记簿时完成登记。
不动产登记机构完成登记,应当依法向申请人核发不动产权属证书或者登记证明。
第二十二条 登记申请有下列情形之一的,不动产登记机构应当不予登记,并书面告知申请人:
(一)违反法律、行政法规规定的;
(二)存在尚未解决的权属争议的;
(三)申请登记的不动产权利超过规定期限的;
(四)法律、行政法规规定不予登记的其他情形。
第四章 登记信息共享与保护
第二十三条 国务院国土资源主管部门应当会同有关部门建立统一的不动产登记信息管理基础平台。
各级不动产登记机构登记的信息应当纳入统一的不动产登记信息管理基础平台,确保国家、省、市、县四级登记信息的实时共享。
第二十四条 不动产登记有关信息与住房城乡建设、农业、林业、海洋等部门审批信息、交易信息等应当实时互通共享。
不动产登记机构能够通过实时互通共享取得的信息,不得要求不动产登记申请人重复提交。
第二十五条 国土资源、公安、民政、财政、税务、工商、金融、审计、统计等部门应当加强不动产登记有关信息互通共享。
第二十六条 不动产登记机构、不动产登记信息共享单位及其工作人员应当对不动产登记信息保密;涉及国家秘密的不动产登记信息,应当依法采取必要的安全保密措施。
第二十七条 权利人、利害关系人可以依法查询、复制不动产登记资料,不动产登记机构应当提供。
有关国家机关可以依照法律、行政法规的规定查询、复制与调查处理事项有关的不动产登记资料。
第二十八条 查询不动产登记资料的单位、个人应当向不动产登记机构说明查询目的,不得将查询获得的不动产登记资料用于其他目的;未经权利人同意,不得泄露查询获得的不动产登记资料。
第五章 法律责任
第二十九条 不动产登记机构登记错误给他人造成损害,或者当事人提供虚假材料申请登记给他人造成损害的,依照《中华人民共和国物权法》的规定承担赔偿责任。
第三十条 不动产登记机构工作人员进行虚假登记,损毁、伪造不动产登记簿,擅自修改登记事项,或者有其他滥用职权、玩忽职守行为的,依法给予处分;给他人造成损害的,依法承担赔偿责任;构成犯罪的,依法追究刑事责任。
第三十一条 伪造、变造不动产权属证书、不动产登记证明,或者买卖、使用伪造、变造的不动产权属证书、不动产登记证明的,由不动产登记机构或者公安机关依法予以收缴;有违法所得的,没收违法所得;给他人造成损害的,依法承担赔偿责任;构成违反治安管理行为的,依法给予治安管理处罚;构成犯罪的,依法追究刑事责任。
第三十二条 不动产登记机构、不动产登记信息共享单位及其工作人员,查询不动产登记资料的单位或者个人违反国家规定,泄露不动产登记资料、登记信息,或者利用不动产登记资料、登记信息进行不正当活动,给他人造成损害的,依法承担赔偿责任;对有关责任人员依法给予处分;有关责任人员构成犯罪的,依法追究刑事责任。
第六章 附则
第三十三条 本条例施行前依法颁发的各类不动产权属证书和制作的不动产登记簿继续有效。
不动产统一登记过渡期内,农村土地承包经营权的登记按照国家有关规定执行。
第三十四条 本条例实施细则由国务院国土资源主管部门会同有关部门制定。
第三十五条 本条例自2015年3月1日起施行。本条例施行前公布的行政法规有关不动产登记的规定与本条例规定不一致的,以本条例规定为准。



